la casa de MADU
somos una micro-empresa en la cual nos dedicamos a la elaboración de postres de todo tipo
jueves, 10 de noviembre de 2016
domingo, 28 de agosto de 2016
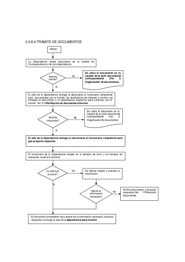
PRÉSTAMO Y CONSULTA DE DATOS
PRÉSTAMO:
Se entiende por préstamo a la entrega provisional de un documento y se clasifica en:
Se entiende por préstamo a la entrega provisional de un documento y se clasifica en:
- PRÉSTAMO PARA USUARIOS INTERNOS:
- PRÉSTAMO PARA USUARIOS EXTERNOS:
- CONSULTA DE DOCUMENTOS:
sábado, 27 de agosto de 2016
FLUJOS DOCUMENTALES
martes, 23 de agosto de 2016
SIMBOLOS.

lunes, 22 de agosto de 2016
DESPACHO DE DOCUMENTOS
dentro de los procesos que debe cumplir un documento , se encuentra el de tramite de despacho o envió , una vez culminada su etapa de producción , donde la unidad de correspondencia debe garantizar la llegada a su destino, sin ningún contratiempo .
PASOS EN EL DESPACHO DE DOCUMENTOS :
PASOS EN EL DESPACHO DE DOCUMENTOS :
- ELABORACIÓN: es el paso mas importante en la gestión documental, pues en el se definen los parámetros y especificaciones que determinan el carácter administrativo y su deslinacion. en la elaboración del documento tanto administrativos como comercial se debe reflejar los criterios atados por la guía técnica 185 y las normas técnicas correspondientes, referenciando el encabezado lógico y complejo en el cual se visualice claramente el nombre del destinatario, fecha, lugar de expedición , sus objetivos y un contenido preciso.
- FIRMA: es un documento importante e indispensable ya que es el símbolo, dibujo ,escrito o gráfico que impone la validez de su contenido, ademas de identificar al responsable de su exoedicion .En las empresas es necesarios acogerse a los manuales de procedimientos y calidad , para identificar al responsable se su personas encargadas de respaldar con su firma las acciones pertinentes de cada área y dar paso a su circulación externa o interna .
- TRASLADO DE DOCUMENTOS : el traslado de documentos significa el paso de estos desde el área que lo origina a la unidad de correspondencia para ser enviada a su destino final. Para ello se cuenta con la ayuda de una persona encargada, internamente de realizar este proceso llamada patinador , pero cuando la correspondencia debe cumplir con su ciclo , externamente se cuenta con la colaboración de la mensajería o empresas especializadas en envió de correspondencia . Es entonces que el traslado de documentos internos o externos que debe cumplir con los respectivos documentos para registrar la salida.
- EMBALAJE O EMPAQUE: el empaque suele ser utilizado generalmente en las estrategias de marketing para garantizar la calidad de un producto. Cuando se habla de la gestión documental , se entiende por empaque al sobre, envoltura,plastificación o cubierta en otro tipo de material donde se guarda el documento al momento de su despacho para protegerlo hasta el momento de la entrega al destinatario. El termino de embalaje suele emplearse para cantidades mas grandes de documentos que requiere ser trasladados que busca conservar sus propiedades antes de comenzar el recorrido , durante el recorrido hasta su entrega
- SÍMBOLOS: en los empaques o embalajes suelen utilizarse algunas figuras representativas de la delicadeza de los contenidos y el cuidado que se debe tener acorde con las condiciones ambientales, por ejemplo: la exposición a la luz , al calor, al frió, a la humedad.
- VERIFICACIÓN: En esta fase se procede a una revisión detallada de la comunicación , sobre el cumplimiento de las normas técnicas para su elaboración y tramite, según la clase y naturaleza del documento es decir que se verifica que cumpla con los siguientes aspectos:
- encabezado.
- presentación.
- objetivo( se establece si hay relación con un antecedente y respuesta).
- firma.
- anexos y copias.
- dada la extencion del documento también se hace necesario verificar el orden y consecutivo del folio.
- NUMERACIÓN, FECHADO Y RADICACIÓN :el articulo 060 del 2001 menciona en su articulo 2 la definición a la radicacion . Dando cumplimiento a este enunciado las empresas , acorde con sus funciones y su razón social, organiza su consecutivo y codificación que en ocasiones pueden ser numérica y alfanumérica seguida y separada por un guion de la fecha del area productora verificando de igual manera numeración y salida del documento.
lunes, 6 de junio de 2016
GERENTENTES
GERENTE GENERAL:
Angie Duarte
GERENTE FINANCIERO:
Antonio Mateus
!! GRACIAS POR VISITARNOS!!
Angie Duarte
GERENTE FINANCIERO:
Antonio Mateus
!! GRACIAS POR VISITARNOS!!
Suscribirse a:
Comentarios (Atom)








